THM: Passive Reconnaissance
Ref:
Task1: Indroduction
Welcome to the first room of the Network Security Module. This module covers:
- Passive Reconnaissance
- Active Reconnaissance
- Nmap Live Host Discovery
- Nmap Basic Port Scans
- Nmap Advanced Port Scans
- Nmap Post Port Scans
- Protocols and Servers
- Protocols and Servers 2
- Network Security Challenge
In this room, after we define passive reconnaissance and active reconnaissance, we focus on essential tools related to passive reconnaissance. We will learn three command-line tools:
- whois to query WHOIS servers
- nslookup to query DNS servers
- dig to query DNS servers
We use whois to query WHOIS records, while we use nslookup and dig to query DNS database records. These are all publicly available records and hence do not alert the target.
We will also learn the usage of two online services:
- DNSDumpster
- Shodan.io
These two online services allow us to collect information about our target without directly connecting to it.
Pre-requisites:
This room requires basic networking knowledge along with basic familiarity with the command line. The modules Network Fundamentals and Linux Fundamentals provide the required knowledge if necessary.
Important Notice:
Please note that if you're not subscribed, the AttackBox won't have Internet access, so you will need to use the VPN to complete the questions that require Internet access.
Task2: Passive Versus Active Recon
This room expects the user to have a working knowledge of computer networks. If you like to brush up on this topic, you are encouraged to study the Network Fundamentals module first.
Before the dawn of computer systems and networks, in the Art of War, Sun Tzu taught, “If you know the enemy and know yourself, your victory will not stand in doubt.”
If you are playing the role of an attacker, you need to gather information about your target systems.
If you are playing the role of a defender, you need to know what your adversary will discover about your systems and networks.
Reconnaissance (recon) can be defined as a preliminary survey to gather information about a target. It is the first step in The Unified Kill Chain to gain an initial foothold on a system. We divide reconnaissance into:
- Passive Reconnaissance
- Active Reconnaissance
In passive reconnaissance, you rely on publicly available knowledge. It is the knowledge that you can access from publicly available resources without directly engaging with the target. Think of it like you are looking at target territory from afar without stepping foot on that territory.
Passive reconnaissance activities include many activities, for instance:
- Looking up DNS records of a domain from a public DNS server.
- Checking job ads related to the target website.
- Reading news articles about the target company.
Active reconnaissance, on the other hand, cannot be achieved so discreetly. It requires direct engagement with the target. Think of it like you check the locks on the doors and windows, among other potential entry points. Examples of active reconnaissance activities include:
- Connecting to one of the company servers such as HTTP, FTP, and SMTP.
- Calling the company in an attempt to get information (social engineering).
- Entering company premises pretending to be a repairman. Considering the invasive nature of active reconnaissance, one can quickly get into legal trouble unless one obtains proper legal authorisation.
You visit the Facebook page of the target company, hoping to get some of their employee names. What kind of reconnaissance activity is this? (A for active, P for passive)
P
You ping the IP address of the company webserver to check if ICMP traffic is blocked. What kind of reconnaissance activity is this? (A for active, P for passive)
A
You happen to meet the IT administrator of the target company at a party. You try to use social engineering to get more information about their systems and network infrastructure. What kind of reconnaissance activity is this? (A for active, P for passive)
A
Task3: Whois
WHOIS is a request and response protocol that follows the RFC 3912 specification.
A WHOIS server listens on TCP port 43 for incoming requests. The domain registrar is responsible for maintaining the WHOIS records for the domain names it is leasing.
The WHOIS server replies with various information related to the domain requested. Of particular interest, we can learn:
- Registrar: Via which registrar was the domain name registered?
- Contact info of registrant: Name, organization, address, phone, among other things. (unless made hidden via a privacy service)
- Creation, update, and expiration dates: When was the domain name first registered? When was it last updated? And when does it need to be renewed?
- Name Server: Which server to ask to resolve the domain name?
To get this information, we need to use a whois client or an online service. Many online services provide whois information; however, it is generally faster and more convenient to use your local whois client.
Using the AttackBox (or your local Linux machine, such as Parrot or Kali), you can easily access your whois client on the terminal. The syntax is whois DOMAIN_NAME, where DOMAIN_NAME is the domain about which you are trying to get more information.
Consider the following example executing whois tryhackme.com.
user@TryHackMe$ whois tryhackme.com
[Querying whois.verisign-grs.com]
[Redirected to whois.namecheap.com]
[Querying whois.namecheap.com]
[whois.namecheap.com]
Domain name: tryhackme.com
Registry Domain ID: 2282723194_DOMAIN_COM-VRSN
Registrar WHOIS Server: whois.namecheap.com
Registrar URL: http://www.namecheap.com
Updated Date: 2021-05-01T19:43:23.31Z
Creation Date: 2018-07-05T19:46:15.00Z
Registrar Registration Expiration Date: 2027-07-05T19:46:15.00Z
Registrar: NAMECHEAP INC
Registrar IANA ID: 1068
Registrar Abuse Contact Email: abuse@namecheap.com
Registrar Abuse Contact Phone: +1.6613102107
Reseller: NAMECHEAP INC
Domain Status: clientTransferProhibited https://icann.org/epp#clientTransferProhibited
Registry Registrant ID:
Registrant Name: Withheld for Privacy Purposes
Registrant Organization: Privacy service provided by Withheld for Privacy ehf
[...]
URL of the ICANN WHOIS Data Problem Reporting System: http://wdprs.internic.net/
>>> Last update of WHOIS database: 2021-08-25T14:58:29.57Z <<<
For more information on Whois status codes, please visit https://icann.org/epp
We can see plenty of information; we will inspect them in the order displayed. First, we notice that we were redirected to whois.namecheap.com to get our information. In this case and at the time being, namecheap.com is maintaining the WHOIS record for this domain name. Furthermore, we can see the creation date along with the last-update date and expiration date.
Next, we obtain information about the registrar and the registrant. We can find the registrant’s name and contact information unless they are using some privacy service.
Although not displayed above, we get the admin and tech contacts for this domain.
Finally, we see the domain name servers that we should query if we have any DNS records to look up.
The information collected can be inspected to find new attack surfaces, such as social engineering or technical attacks.
For instance, depending on the scope of the penetration test, you might consider an attack against the email server of the admin user or the DNS servers, assuming they are owned by your client and fall within the scope of the penetration test.
It is important to note that due to automated tools abusing WHOIS queries to harvest email addresses, many WHOIS services take measures against this.
They might redact email addresses, for instance. Moreover, many registrants subscribe to privacy services to avoid their email addresses being harvested by spammers and keep their information private.
On the AttackBox, open the terminal and run the whois tryhackme.com command to get the information you need to answer the following questions.
whois tryhackme.com
Domain Name: TRYHACKME.COM
Registry Domain ID: 2282723194_DOMAIN_COM-VRSN
Registrar WHOIS Server: whois.namecheap.com
Registrar URL: http://www.namecheap.com
Updated Date: 2021-05-01T19:43:23Z
Creation Date: 2018-07-05T19:46:15Z
Registry Expiry Date: 2027-07-05T19:46:15Z
Registrar: NameCheap, Inc.
Registrar IANA ID: 1068
Registrar Abuse Contact Email: abuse@namecheap.com
Registrar Abuse Contact Phone: +1.6613102107
Domain Status: clientTransferProhibited https://icann.org/epp#clientTransferProhibited
Name Server: KIP.NS.CLOUDFLARE.COM
Name Server: UMA.NS.CLOUDFLARE.COM
DNSSEC: unsigned
URL of the ICANN Whois Inaccuracy Complaint Form: https://www.icann.org/wicf/
>>> Last update of whois database: 2024-02-14T05:29:35Z <<<
For more information on Whois status codes, please visit https://icann.org/epp
NOTICE: The expiration date displayed in this record is the date the
registrar's sponsorship of the domain name registration in the registry is
currently set to expire. This date does not necessarily reflect the expiration
date of the domain name registrant's agreement with the sponsoring
registrar. Users may consult the sponsoring registrar's Whois database to
view the registrar's reported date of expiration for this registration.
TERMS OF USE: You are not authorized to access or query our Whois
database through the use of electronic processes that are high-volume and
automated except as reasonably necessary to register domain names or
modify existing registrations; the Data in VeriSign Global Registry
Services' ("VeriSign") Whois database is provided by VeriSign for
information purposes only, and to assist persons in obtaining information
about or related to a domain name registration record. VeriSign does not
guarantee its accuracy. By submitting a Whois query, you agree to abide
by the following terms of use: You agree that you may use this Data only
for lawful purposes and that under no circumstances will you use this Data
to: (1) allow, enable, or otherwise support the transmission of mass
unsolicited, commercial advertising or solicitations via e-mail, telephone,
or facsimile; or (2) enable high volume, automated, electronic processes
that apply to VeriSign (or its computer systems). The compilation,
repackaging, dissemination or other use of this Data is expressly
prohibited without the prior written consent of VeriSign. You agree not to
use electronic processes that are automated and high-volume to access or
query the Whois database except as reasonably necessary to register
domain names or modify existing registrations. VeriSign reserves the right
to restrict your access to the Whois database in its sole discretion to ensure
operational stability. VeriSign may restrict or terminate your access to the
Whois database for failure to abide by these terms of use. VeriSign
reserves the right to modify these terms at any time.
The Registry database contains ONLY .COM, .NET, .EDU domains and
Registrars.
Domain name: tryhackme.com
Registry Domain ID: 2282723194_DOMAIN_COM-VRSN
Registrar WHOIS Server: whois.namecheap.com
Registrar URL: http://www.namecheap.com
Updated Date: 2021-05-01T19:43:23.31Z
Creation Date: 2018-07-05T19:46:15.00Z
Registrar Registration Expiration Date: 2027-07-05T19:46:15.00Z
Registrar: NAMECHEAP INC
Registrar IANA ID: 1068
Registrar Abuse Contact Email: abuse@namecheap.com
Registrar Abuse Contact Phone: +1.9854014545
Reseller: NAMECHEAP INC
Domain Status: clientTransferProhibited https://icann.org/epp#clientTransferProhibited
Registry Registrant ID:
Registrant Name: Redacted for Privacy
Registrant Organization: Privacy service provided by Withheld for Privacy ehf
Registrant Street: Kalkofnsvegur 2
Registrant City: Reykjavik
Registrant State/Province: Capital Region
Registrant Postal Code: 101
Registrant Country: IS
Registrant Phone: +354.4212434
Registrant Phone Ext:
Registrant Fax:
Registrant Fax Ext:
Registrant Email: a70a4ff6d25041a48378997194f9e834.protect@withheldforprivacy.com
Registry Admin ID:
Admin Name: Redacted for Privacy
Admin Organization: Privacy service provided by Withheld for Privacy ehf
Admin Street: Kalkofnsvegur 2
Admin City: Reykjavik
Admin State/Province: Capital Region
Admin Postal Code: 101
Admin Country: IS
Admin Phone: +354.4212434
Admin Phone Ext:
Admin Fax:
Admin Fax Ext:
Admin Email: a70a4ff6d25041a48378997194f9e834.protect@withheldforprivacy.com
Registry Tech ID:
Tech Name: Redacted for Privacy
Tech Organization: Privacy service provided by Withheld for Privacy ehf
Tech Street: Kalkofnsvegur 2
Tech City: Reykjavik
Tech State/Province: Capital Region
Tech Postal Code: 101
Tech Country: IS
Tech Phone: +354.4212434
Tech Phone Ext:
Tech Fax:
Tech Fax Ext:
Tech Email: a70a4ff6d25041a48378997194f9e834.protect@withheldforprivacy.com
Name Server: kip.ns.cloudflare.com
Name Server: uma.ns.cloudflare.com
DNSSEC: unsigned
URL of the ICANN WHOIS Data Problem Reporting System: http://wdprs.internic.net/
>>> Last update of WHOIS database: 2024-02-13T21:02:37.31Z <<<
For more information on Whois status codes, please visit https://icann.org/epp
When was TryHackMe.com registered?
20180705
What is the registrar of TryHackMe.com?
namecheap.com
Which company is TryHackMe.com using for name servers?
cloudflare.com
Task4: nslookup and dig
We used the WHOIS protocol to get various information about the domain name we were looking up. In particular, we were able to get the DNS servers from the registrar.
Find the IP address of a domain name using nslookup, which stands for Name Server Look Up. You need to issue the command nslookup DOMAIN_NAME, for example, nslookup tryhackme.com. Or, more generally, you can use nslookup OPTIONS DOMAIN_NAME SERVER. These three main parameters are:
- OPTIONS contains the query type as shown in the table below. For instance, you can use A for IPv4 addresses and AAAA for IPv6 addresses.
- DOMAIN_NAME is the domain name you are looking up.
- SERVER is the DNS server that you want to query. You can choose any local or public DNS server to query. Cloudflare offers 1.1.1.1 and 1.0.0.1, Google offers 8.8.8.8 and 8.8.4.4, and Quad9 offers 9.9.9.9 and 149.112.112.112. There are many more public DNS servers that you can choose from if you want alternatives to your ISP’s DNS servers.

For instance,
nslookup -type=A tryhackme.com 1.1.1.1
or
nslookup -type=a tryhackme.com 1.1.1.1
(as it is case-insensitive can be used to return all the IPv4 addresses used by tryhackme.com.)
nslookup -type=A tryhackme.com 1.1.1.1
Server: 1.1.1.1
Address: 1.1.1.1#53
Non-authoritative answer:
Name: tryhackme.com
Address: 172.67.69.208
Name: tryhackme.com
Address: 104.26.11.229
Name: tryhackme.com
Address: 104.26.10.229
The A and AAAA records are used to return IPv4 and IPv6 addresses, respectively.
This lookup is helpful to know from a penetration testing perspective. In the example above, we started with one domain name, and we obtained three IPv4 addresses.
Each of these IP addresses can be further checked for insecurities, assuming they lie within the scope of the penetration test.
Let’s say you want to learn about the email servers and configurations for a particular domain. You can issue nslookup -type=MX tryhackme.com.
Here is an example:
nslookup -type=MX tryhackme.com
Server: 127.0.0.53
Address: 127.0.0.53#53
Non-authoritative answer:
tryhackme.com mail exchanger = 5 alt1.aspmx.l.google.com.
tryhackme.com mail exchanger = 1 aspmx.l.google.com.
tryhackme.com mail exchanger = 10 alt4.aspmx.l.google.com.
tryhackme.com mail exchanger = 10 alt3.aspmx.l.google.com.
tryhackme.com mail exchanger = 5 alt2.aspmx.l.google.com.
We can see that tryhackme.com’s current email configuration uses Google. Since MX is looking up the Mail Exchange servers, we notice that when a mail server tries to deliver email @tryhackme.com, it will try to connect to the aspmx.l.google.com, which has order 1.
If it is busy or unavailable, the mail server will attempt to connect to the next in order mail exchange servers, alt1.aspmx.l.google.com or alt2.aspmx.l.google.com.
Google provides the listed mail servers; therefore, we should not expect the mail servers to be running a vulnerable server version. However, in other cases, we might find mail servers that are not adequately secured or patched.
Such pieces of information might prove valuable as you continue the passive reconnaissance of your target. You can repeat similar queries for other domain names and try different types, such as -type=txt. Who knows what kind of information you might discover along your way!
For more advanced DNS queries and additional functionality, you can use dig, the acronym for “Domain Information Groper,” if you are curious. Let’s use dig to look up the MX records and compare them to nslookup.
We can use dig DOMAIN_NAME, but to specify the record type, we would use dig DOMAIN_NAME TYPE.
Optionally, we can select the server we want to query using
dig @SERVER DOMAIN_NAME TYPE.
- SERVER is the DNS server that you want to query.
- DOMAIN_NAME is the domain name you are looking up.
- TYPE contains the DNS record type, as shown in the table provided earlier.
dig tryhackme.com MX
; <<>> DiG 9.16.19-RH <<>> tryhackme.com MX
;; global options: +cmd
;; Got answer:
;; ->>HEADER<
A quick comparison between the output of nslookup and dig shows that dig returned more information, such as the TTL (Time To Live)by default. If you want to query a 1.1.1.1 DNS server, you can execute
dig @1.1.1.1 tryhackme.com MX
Using the AttackBox, open the terminal and use the nslookup or dig command to get the information you need to answer the following question.
Check the TXT records of thmlabs.com. What is the flag there?
=> THM{a5b83929888ed36acb0272971e438d78}
dig thmlabs.com txt
; <<>> DiG 9.11.3-1ubuntu1.18-Ubuntu <<>> thmlabs.com txt
;; global options: +cmd
;; Got answer:
;; ->>HEADER<<- opcode: QUERY, status: NOERROR, id: 38944
;; flags: qr rd ra; QUERY: 1, ANSWER: 1, AUTHORITY: 0, ADDITIONAL: 1
;; OPT PSEUDOSECTION:
; EDNS: version: 0, flags:; udp: 65494
;; QUESTION SECTION:
;thmlabs.com. IN TXT
;; ANSWER SECTION:
thmlabs.com. 300 IN TXT "THM{a5b83929888ed36acb0272971e438d78}"
;; Query time: 21 msec
;; SERVER: 127.0.0.53#53(127.0.0.53)
;; WHEN: Wed Feb 14 05:50:11 GMT 2024
;; MSG SIZE rcvd: 90
Task5: DNSDumpster
DNS lookup tools, such as nslookup and dig, cannot find subdomains on their own. The domain you are inspecting might include a different subdomain that can reveal much information about the target.
For instance, if tryhackme.com has the subdomains wiki.tryhackme.com and webmail.tryhackme.com, you want to learn more about these two as they can hold a trove of information about your target.
There is a possibility that one of these subdomains has been set up and is not updated regularly. Lack of proper regular updates usually leads to vulnerable services. But how can we know that such subdomains exist?
We can consider using multiple search engines to compile a list of publicly known subdomains.`
One search engine won’t be enough; moreover, we should expect to go through at least tens of results to find interesting data.
After all, you are looking for subdomains that are not explicitly advertised, and hence it is not necessary to make it to the first page of search results.
Another approach to discover such subdomains would be to rely on brute-forcing queries to find which subdomains have DNS records.
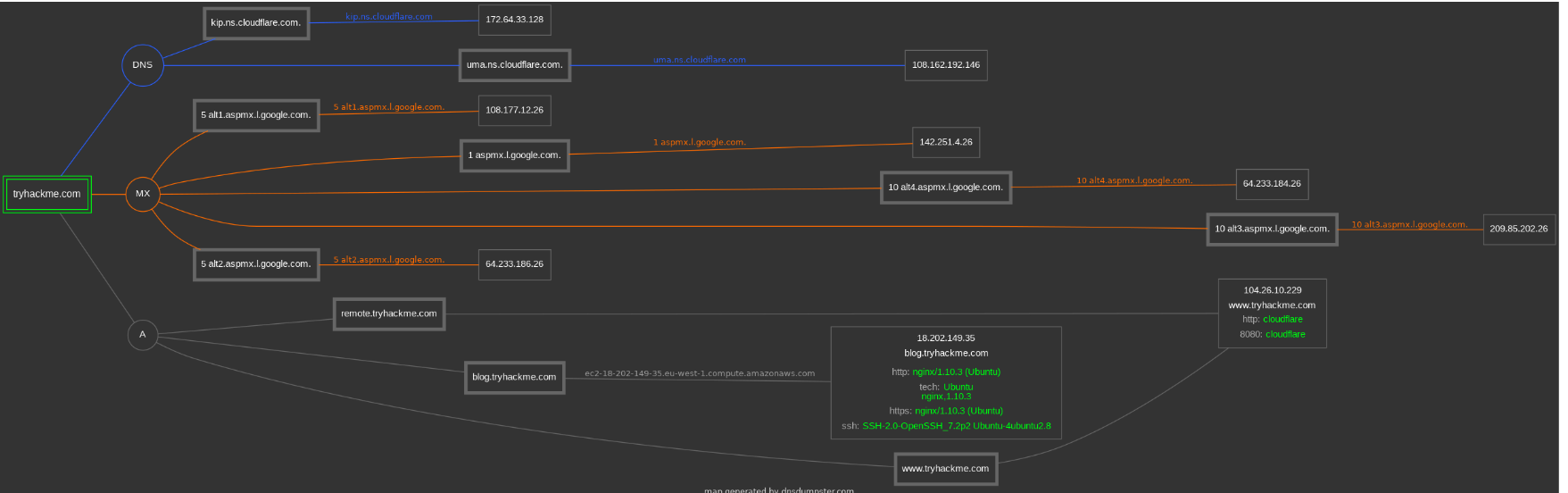
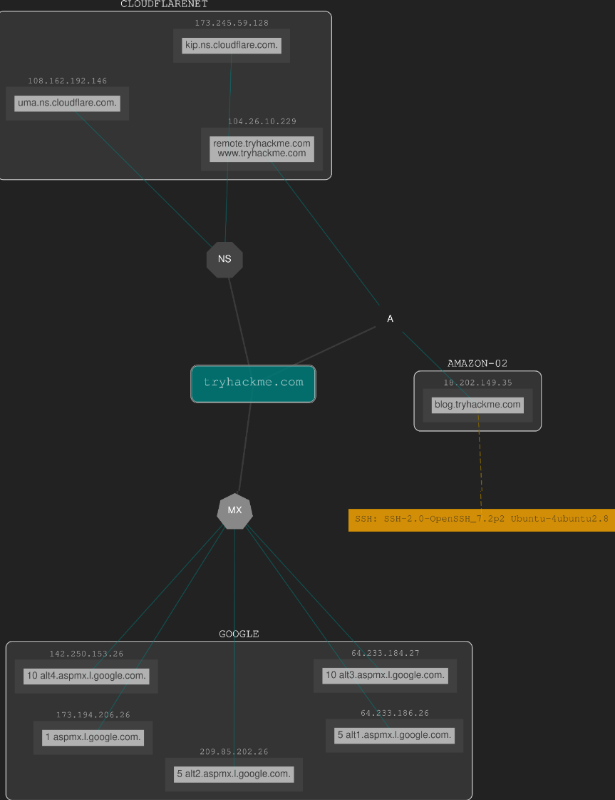
To avoid such a time-consuming search, one can use an online service that offers detailed answers to DNS queries, such as DNSDumpster If we search DNSDumpster for tryhackme.com, we will discover the subdomain blog.tryhackme.com, which a typical DNS query cannot provide.
In addition, DNSDumpster will return the collected DNS information in easy-to-read tables and a graph. DNSDumpster will also provide any collected information about listening servers.
We will search for tryhackme.com on DNSDumpster to give you a glimpse of the expected output. Among the results, we got a list of DNS servers for the domain we are looking up.
DNSDumpster also resolved the domain names to IP addresses and even tried to geolocate them. We can also see the MX records; DNSDumpster resolved all five mail exchange servers to their respective IP addresses and provided more information about the owner and location.
Finally, we can see TXT records. Practically a single query was enough to retrieve all this information.

DNSDumpster will also represent the collected information graphically. DNSDumpster displayed the data from the table earlier as a graph. You can see the DNS and MX branching to their respective servers and also showing the IP addresses.

There is currently a beta feature that allows you to export the graph as well. You can manipulate the graph and move blocks around if needed.

Lookup tryhackme.com on DNSDumpster. What is one interesting subdomain that you would discover in addition to www and blog?
https://dnsdumpster.com/
=>Remote
Task6: Shodan.io
When you are tasked to run a penetration test against specific targets, as part of the passive reconnaissance phase, a service like Shodan.io can be helpful to learn various pieces of information about the client’s network, without actively connecting to it.
Furthermore, on the defensive side, you can use different services from Shodan.io to learn about connected and exposed devices belonging to your organization.
Shodan.io tries to connect to every device reachable online to build a search engine of connected “things” in contrast with a search engine for web pages. Once it gets a response, it collects all the information related to the service and saves it in the database to make it searchable. Consider the saved record of one of tryhackme.com’s servers.
This record shows a web server; however, as mentioned already, Shodan.io collects information related to any device it can find connected online. Searching for tryhackme.com on Shodan.io will display at least the record shown in the screenshot above. Via this Shodan.io search result, we can learn several things related to our search, such as:
- IP address
- hosting company
- geographic location
- server type and version
You may also try searching for the IP addresses you have obtained from DNS lookups. These are, of course, more subject to change. On their help page, you can learn about all the search options available at Shodan.io, and you are encouraged to join TryHackMe’s Shodan.io.
It would be best to visit Shodan.io to answer the following questions; however, note that you can find the answers on Shodan.io without needing a premium account.
According to Shodan.io, what is the 2nd country in the world in terms of the number of publicly accessible Apache servers?

Germany
Based on Shodan.io, what is the 3rd most common port used for Apache?
8080
Based on Shodan.io, what is the 3rd most common port used for nginx?
5001
Task7: Summary
We focused on passive reconnaissance. In particular, we covered command-line tools, whois, nslookup, and dig. We also discussed two publicly available services DNSDumpster and Shodan.io. The power of such tools is that you can collect information about your targets without directly connecting to them. Moreover, the trove of information you may find using such tools can be massive once you master the search options and get used to reading the results.

Learn more about DNS at DNS in Detail.